Skip to main content
Row of Houses graphic


 

Operating Cost Adjustment Factors: Overview and Recent Methodological Developments

HUD.GOV HUDUser.gov

Keywords: Operating Cost Adjustment Factors, Research, Data, Rental Housing

 
Research & Data Spotlight
HUD USER Home > PD&R Edge Home > Research & Data Spotlight
 

Operating Cost Adjustment Factors: Overview and Recent Methodological Developments

A hub-and-spoke diagram showing OCAFs at the center with operating cost components—wages, employee benefits, goods, natural gas, water/sewer/trash, electricity, fuel oil, property insurance, and property taxes—pointing inward.The nine components that together comprise the Operating Cost Adjustment Factors, which PD&R calculates annually to adjust the portion of rents attributable to operating costs for several federal programs.

Introduction

Operating Cost Adjustment Factors (OCAFs) are rent-adjustment factors that the Office of Policy Development and Research (PD&R) computes annually for each state, the Virgin Islands, the Pacific Islands, Puerto Rico, and the nation overall. HUD requires the use of OCAFs to adjust only the portion of rents attributable to operating costs for several federal programs. Specifically, their primary use today is for calculating renewal rents and rent adjustments for certain Section 8 project-based Multifamily Assisted Housing Reform and Affordability Act (MAHRA) properties, rent adjustments for Section 8 project-based voucher contracts, and Rental Assistance Demonstration (RAD) conversions to project-based subsidy assistance contracts. OCAF notices, including the most recent notice, are published annually in the Federal Register

This article discusses OCAFs today, including a summary of their calculation; describes how OCAFs differ from Annual Adjustment Factors (AAFs), another rent adjustment factor used by HUD; and discusses recent methodological changes to OCAFs, especially concerning property insurance cost measurement.

Background

HUD originally developed OCAFs to comply with requirements in the 1990 Low-Income Housing Preservation and Resident Homeownership Act (LIHPRHA), which was intended to prevent the loss of FHA-insured and HUD-assisted affordable housing units to mortgage prepayment. For projects receiving incentives under a plan of action to either extend the low-income affordability restrictions on eligible low-income housing or transfer the housing to a qualified purchaser, LIHPRHA required future rent adjustments to be made by applying an annual factor (to be "determined by the Secretary") to the portion of rent attributable to project operating expenses.

HUD published the first OCAF notice on July 21, 1995. In that notice, HUD described the OCAF methodology selected as well as other methodological approaches that were considered.

Although OCAFs initially were applied only to LIHPRHA projects, policymakers have since expanded their use to other types of federally subsidized housing, most notably because of subsequent legislation.

  • Enacted in 1997, the Multifamily Assisted Housing Reform and Affordability Act (MAHRA) required HUD to establish guidelines for developing OCAFs for rent adjustment. HUD expanded the use of OCAFs to rent adjustments and renewal rents for certain multifamily housing MAHRA projects with the fiscal year (FY) 1999 OCAFs, following an interim rule published on September 11, 1998.

  • The Consolidated and Further Continuing Appropriations Act of 2012 (Public Law 112-55) authorized the creation of RAD, which aimed to preserve and improve public housing and certain other multifamily housing by encouraging owners to voluntarily convert properties assisted under several HUD programs to project-based subsidy assistance contracts. RAD required annual rent adjustments solely using OCAFs. HUD's initial notice and final notice implementing RAD were published later in 2012.

  • The Housing Opportunity Through Modernization Act of 2016 (HOTMA) allowed public housing agencies to use OCAFs to adjust rents. However, HUD's Final Rule implementing that portion of HOTMA did not go into effect until June 6, 2024. Therefore, the OCAF notice did not include rent adjustments for project-based voucher contracts pursuant to section 8(o)(13)(I) of the United States Housing Act of 1937 until FY 2025.

Computing OCAFs

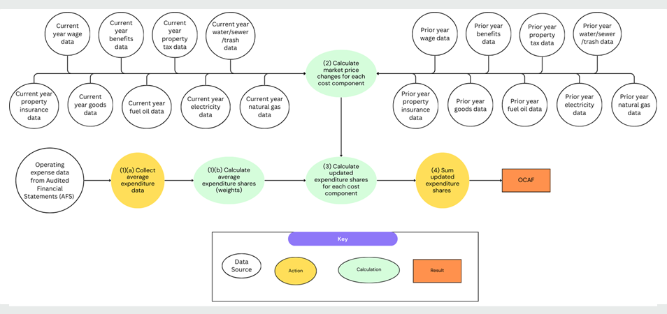
PD&R calculates OCAFs as the sum of weighted average cost changes for nine operating cost components: wages; employee benefits; property taxes; water, sewer, and trash collection; property insurance; goods; fuel oil; electricity; and natural gas. Figure 1 summarizes the OCAF calculation methodology for a given geographic area.


Figure 1. OCAF Calculations for a Given Geographical Area.


Figure 1. OCAF Calculations for a Given Geographical Area


First, PD&R calculates the weights for each geographical area. PD&R collects the most recent 3 years of actual multifamily housing operating expenditure data from HUD's Annual Financial Statement (AFS) database and averages them for each category (step 1a). Using 3 years of data in this calculation stabilizes the results from year to year. PD&R uses these data to calculate the share of total operating expenses that a particular operating cost component makes up for each geographic area (step 1b). For example, to calculate the wage percentage, PD&R divides wages by the total of all operating expenses for a given geographic area. Wages typically make up the largest share of costs at approximately 50 percent of total expenditures.

Second, PD&R calculates the market price change for each operating expense category using the data sources shown in table 1 (step 2). The market price change is calculated as the most recent index or price value divided by the previous year's index or price value.

Table 1. OCAF Expenses and Source Data.

Expense

Measure

Source

Wages

Wages and salaries series from ECI​ survey

BLS

Employee benefits

Total benefits series from ECI survey

BLS

Property taxes

Property tax revenue per housing unit

U.S. Census Bureau​

Water/sewer/trash

Water and sewer and trash collection services series from the CPI survey

BLS

Property insurance

Online Property Integrated Information Suite AFS

HUD

Goods

All items less food, shelter, and energy series from the CPI survey

BLS

Fuel oil

Dollars per gallon​

EIA​

Electricity

Cents per kilowatt hour​

EIA

Natural gas

Dollars per 1,000 cubic feet

EIA

Note: BLS = Bureau of Labor Statistics; CPI = Consumer Price Index; ECI = Employer Cost Index; EIA = U.S. Energy Information Administration. The Online Property Integrated Information Suite is the HUD-maintained database where HUD stores actual multifamily housing operating expenditure data submitted through AFS forms.

Third, PD&R calculates the updated expenditure shares for each operating cost in each geographic area (step 3) by multiplying the price changes from step 2 by the expenditure shares from step 1b. The resulting expenditure share is inflated from an average of the previous 3 years to the current year.

Finally, PD&R calculates the OCAF for each geographic area (step 4) by summing the updated expenditure shares from step 3 together. For example, in FY 2026, Texas had a total expenditure share sum of 1.064, which indicates an operating cost increase of 6.4 percent. HUD's annual funding could increase by 6.4 percent for some contracts in Texas; however, the increase applies only to the operating cost portion of rent and typically excludes debt service. 

Differences With Annual Adjustment Factors

Annual Adjustment Factors (AAFs) are an older rent adjustment factor that were well established in 1990, when LIHPRHA was passed. Therefore, it is reasonable to ask why HUD developed a new measure to calculate the LIHPRHA-required rental adjustments rather than using AAFs.

The answer is that AAFs adjust rent based on inflation for both rent and utilities. By contrast, LIHPRHA specified that future rent adjustments be "made by applying an annual factor…to the portion of rent attributable to operating expenses" — in other words, only to the utility portion of rent. Both MAHRA and HOTMA contain similar language. This language strongly suggests that Congress did not intend to apply the rent increase to the entire rent (rent plus utilities) for the affected properties.

Difference 1: Applicable Programs and Projects

Because AAFs and OCAFs use different portions of the rent expense to calculate increases, it is not surprising that the adjustment factors are applicable to different programs, particularly when it comes to Section 8 rental assistance contracts. OCAFs apply exclusively to project-based Section 8 contracts, per both MAHRA and HOTMA regulations, whereas AAFs apply to the Section 8 New Construction and Substantial Rehabilitation programs, the Section 8 Moderate Rehabilitation program (including both the regular and Single Room Occupancy components), the Section 8 Loan Management Set-Aside Program for Projects, and the Section 8 Property Disposition program. OCAFs also are used for LIHPRHA preservation projects and the RAD program, whereas AAFs are also used for Reserve for Replacement accounts.

Difference 2: Methodology and Data

The methodology and data used to calculate OCAFs and AAFs also vary. AAF calculations are based on HUD's inflation factor methodology for Fair Market Rents (FMRs). PD&R calculates values for both gross rents (in which landlords pay for utilities) and shelter rent (in which tenants are responsible for utilities). Data on residential rent and utility cost changes come from the most recent annual Bureau of Labor Statistics Consumer Price Index (CPI) survey. As of FY 2024, HUD began augmenting CPI data with market rents from six possible private-sector rent data sources into the AAF calculation. On the other hand, the calculation of OCAFs relies on data for nine different categories, of which only two derive from the CPI (see table 1). 

AAFs also are calculated for two different cases at each geographic level (new tenants and in-place tenants, with the latter being slightly lower because operating costs are reduced if tenant turnover is reduced). On the other hand, only one OCAF exists at each geographic level.

Difference 3: Geography

Initially, the OCAF geography mirrored the highest level of AAF geography (metropolitan and nonmetropolitan adjustment factors for each of the 10 HUD Regions). However, because AAFs are intended to be "annual rent change estimates that are reflective of local rental markets," AAFs also were produced for smaller geographic areas.

Since the initial implementation of OCAFs, the geography for both the OCAF and AAF measures has been revised, creating a greater divergence between the two. AAFs currently provide some regional-level data, but most AAF estimates are for metropolitan statistical areas and their components, including nonmetropolitan counties and HUD-defined metropolitan FMR areas. Meanwhile, since FY 1999, OCAFs have been calculated at the state level in addition to including a national average.

Recent Changes to OCAFs

The OCAFs have changed frequently since they were first published in 1995. For example, the initial methodology for calculating OCAFs was limited to market price change calculations for only two operating cost categories until FY 1999, when it expanded to the current nine categories. Although the methodology has retained the same basic structure since FY 1999, PD&R has implemented changes over the years to the operating cost data sources used. 

The most significant data change took place in FY 2008, when PD&R began calculating operating cost changes using AFS data exclusively. After 3 years, however, PD&R reverted to the FY 1999 data sources with slight changes.

Nevertheless, after significant analysis, PD&R began using AFS property insurance data in FY 2025 to compute market price changes for the OCAF property insurance component. PD&R changed the property insurance data source because property insurance costs began sharply increasing in 2017. Factors driving this increase in property insurance costs included an uptick in natural disasters, the rising cost of building materials, and a skilled labor shortage. Because the CPI data in use before FY 2023 did not capture these property insurance cost increases (see figure 2), the OCAFs also were not capturing the increases. 

Initially (in FY 2023), PD&R attempted to address the issue by switching from CPI data to the Producer Price Index (PPI). However, as figure 2 demonstrates, although the PPI is better than the CPI at capturing the cost increase rates for lessors of housing, the PPI still falls short of the actual multifamily cost increases as measured using AFS data. 

As a result, PD&R started using AFS multifamily housing property insurance cost data for the OCAFs in FY 2025. After investigating alternative methods for incorporating AFS property insurance cost data, each using slightly different geographic levels (national, state, HUD Regions, and states plus HUD Regions), PD&R determined that the latter was most accurate. As of FY 2025, OCAFs measure property insurance costs using AFS state and regional data; PD&R uses regional data rather than state data for small states with fewer than 100 multifamily properties in the AFS database. This state/regional approach to property insurance costs achieves geographic specificity for the states most affected by rising costs, providing higher OCAFs for states with the largest persistent increases in property insurance, while simultaneously muting the statistical noise that the inclusion of small-state data would introduce to the OCAF. 


Figure 2. Comparative Measures of the Annual Change in Property Insurance Costs.


Figure 2. Comparative Measures of the Annual Change in Property Insurance Costs

Note: AFS = Annual Financial Statement; PPI = Producer Price Index; CPI = Consumer Price Index.

As with other HUD measurements such as FMRs and income limits, PD&R remains committed to assessing the accuracy of OCAFs and revising its calculation methodology and data sources should conditions warrant. The FY 2026 OCAF Federal Register notice invited public comments on the OCAFs, including the methodology and data sources. PD&R will assess these comments along with its own research to determine any future changes.

Properties covered under this act include multifamily projects with HUD-insured or HUD-held mortgages and tenant protections for expiring contracts. ×

This notice followed several years of investigation, which included a proposed rule for implementing LIHPRHA requirements with no OCAF details and an interim rule with minimal OCAF information. ×

LIHPRHA projects largely have fallen out of use, although preservation project rent renewals remain subject to OCAF adjustments (see Option 5 on HUD's Section 8 Contract Renewal Options webpage). ×

See sections 514(e)(2) and 524(c)(1) in particular. ×

Although there have been several proposed and final rules related to MAHRA or portions of MAHRA, none of them have fundamentally changed the use of OCAFs for rent adjustments on MAHRA projects. ×

See p. 123. ×

Properties eligible for conversion include public housing assisted under section 9 of the United States Housing Act of 1937. ×

See section 106(a)(6). ×

Averaging 3 years of data for the weights minimizes weaknesses PD&R identified in the AFS data during the FY 2008 through FY 2011 period when AFS data were also used to capture annual operating cost increases for all nine cost categories. This is discussed further in the "Recent Changes to OCAFs" section. ×

There are multiple options for project-based Section 8 renewals under MAHRA and HOTMA, each of which incorporates OCAFs to some extent in their rent adjustments. A summary of the various options can be found here. Every five years, most contracts must perform a rent comparability study in lieu of the OCAF to re-baseline their rents. ×

See section 222(a)(2)(G)(i) of LIHPRHA. ×

See, for example, section 524(c)(1). ×

See, for example, section 106(a)(6)(I)(i). ×

This intention was discussed explicitly in the final rule implementing a portion of MAHRA (see p. 15463, response to comment 8b). ×

Originally, all project-based Section 8 contracts were adjusted using AAFs. Any of those contracts that remain still use AAFs. However, there are few original contracts remaining. New project-based Section 8 contracts use OCAFs instead. ×

The decision to revert arose from several weaknesses identified in the FY 2008 methodology. These weaknesses included the relatively common practice of expensing major repairs and improvements in a single year, which produced large percentage changes in project operating costs compared with previous or subsequent years that disproportionately impacted OCAFs. Other weaknesses are outlined in the FY 2011 OCAF notice. ×

The specific PPI series used was the Direct property and casualty insurers-Commercial multiple peril insurance series. ×

A map of the 10 HUD Regions, as well as a list of the states included in each, can be found at HUD's local office directory webpage. ×

Statistical noise refers to random irregularities that can exist in real-world data. Because noise typically is higher for smaller samples, small states likely have fewer observations from the AFS and therefore higher noise. As a result, researchers use regional data for small states (that is, those with fewer than 100 observations) to ensure that the "noisiness" that random irregularities in the state data create (for example, insufficient observations that could lead to an unduly high or low result) is smoothed by the greater number of observations from each state's region. ×

Published Date: 2 April 2026


The contents of this article are the views of the author(s) and do not necessarily reflect the views or policies of the U.S. Department of Housing and Urban Development or the U.S. Government.